吴老师 :
177-9158-9568
热线电话:
029-81157667
网站首页
关于我们
公司简介
企业文化
资质荣誉
发展历程
组织架构
分支机构
社会责任
新闻中心
公司新闻
行业动态
暂停撤销公告
体系认证
ISO9001认证
ISO14001认证
ISO45001认证
HSE认证
50430认证
HSE认证
其他认证
科学研究服务
教育培训
员工培训
学习园地
世标信联研究院
公开文件
认证申请流程
申请资料
公开资料
法规查询
人才招聘
联系我们
新闻中心
-
公司新闻
-
行业动态
-
暂停撤销公告
公司新闻
当前位置:
首页
-
新闻中心
-
公司新闻
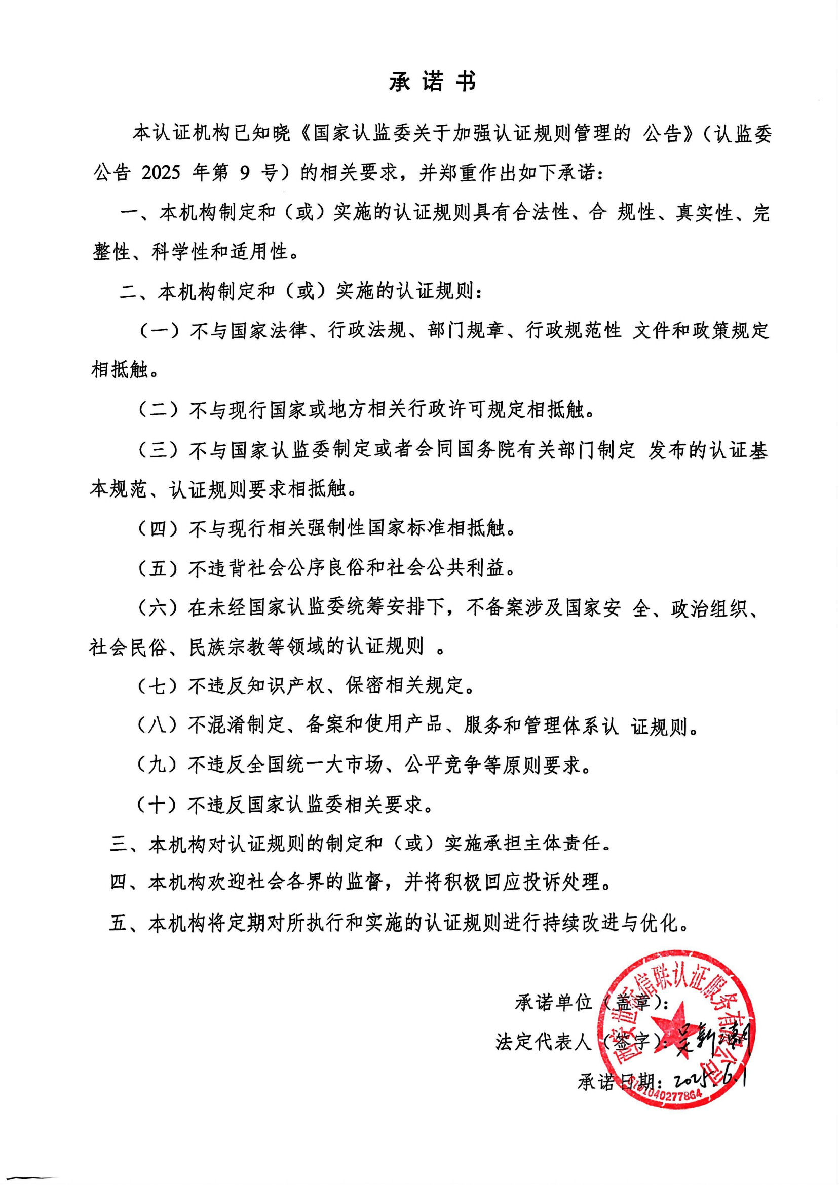
关于加强认证规则制定的承诺书
发布时间:2025-06-16
上一篇:
热烈祝贺西安世标信联认证服务有限公司获得国家认监委认证资质
下一篇:
第十八个 “世界认可日” 陕西主场宣传活动圆满举办
分享到: